Architecture student
and 3D artist
I'm an architecture student in the master's degree at ENSA Saint Etienne. I mainly focus on architecture visualization, 3D modeling and automobile renderings.
January 2024
Personal work on modelling, ambiance and interior rendering.
Based on the pavilion of João Panaggio at CasaCor Rio 2023.
Modelling by me on Rhino 8 and rendering with Twinmotion 2023.2.
I use the path tracing and I export the image in 4k resolution. Post-production on Photoshop for small details and composition. I use Luminar Neo for colors and lighting editing.


#7A778C
#1B7302
#265902
#8C6F4A
#592918
After discovering this pavilion through an ArchiHunter video on YouTube, I had the idea to model this house concept and experiment with different rendering and modelling techniques, such as creating plans and sections from the initial 3D scene or modeling textiles such as bed sheets and armchairs.
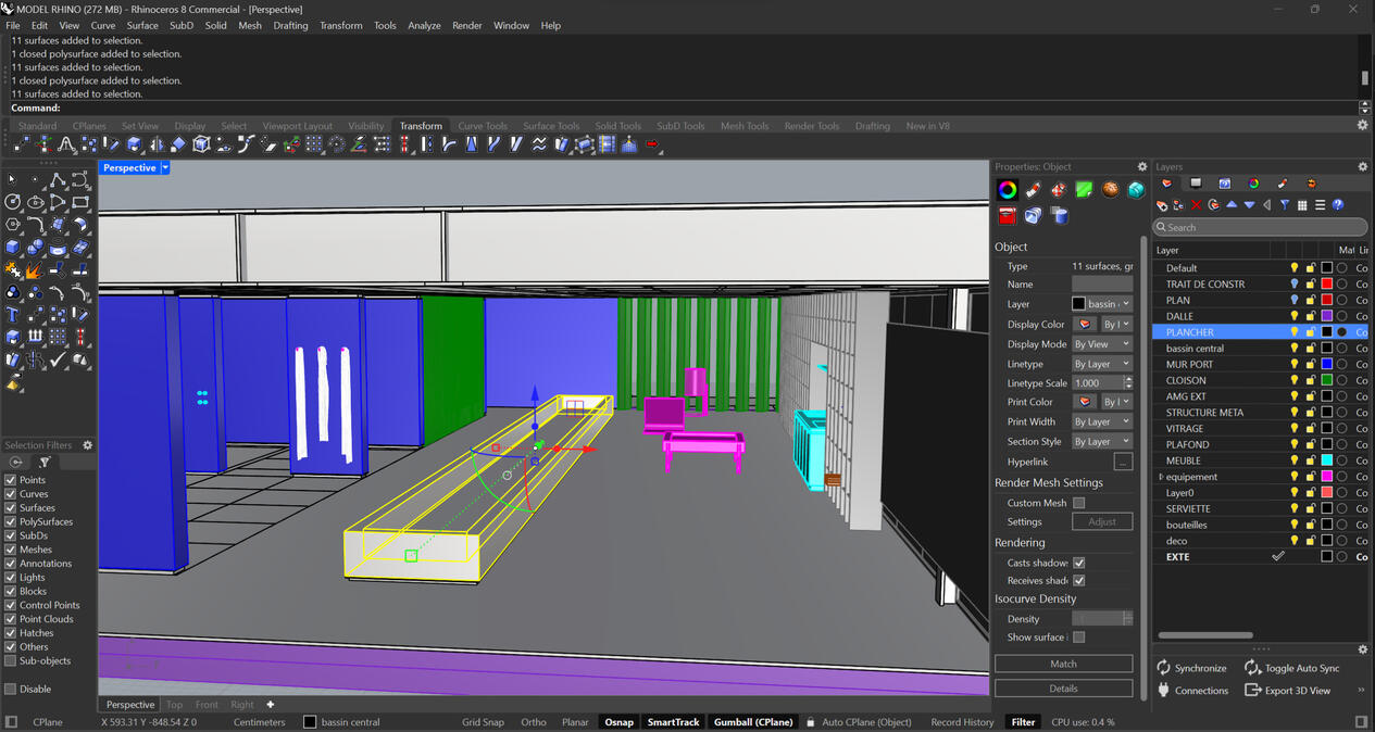
I modelled the pavilion on Rhinoceros 3D, using the plans and sections of the project available on the ArchiHunter website. Next modelled the various assets using references, including the interior rendering work of JohnCreation 38 or simply pieces of existing furniture in the pavilion.
For the textures and lighting, my inspiration came from the photos of the existing project,
as well as my vision of the hot and humid Brazilian climate.

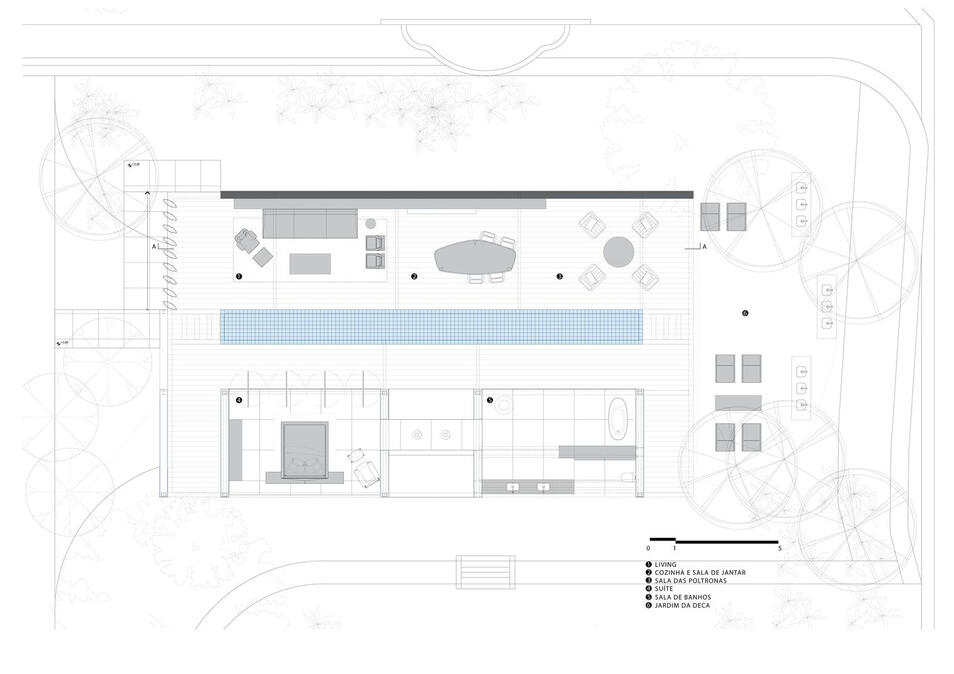
João Panaggio plan's

João Panaggio plan's

Modelisation on Rhinoceros, house and some assets.

Modelisation on Marvelous Designer of the bed.

Ambiance and textures Ref : Interior rendering by John Creation 38

Ambiance ref : Architecture Hunter video on YouTube about DECA pavilion

Photography of DECA pavilion at Casacor Rio 2023 by André Nazareth

Photography of DECA pavilion at Casacor Rio 2023 by André Nazareth

Photography of DECA pavilion at Casacor Rio 2023 by André Nazareth
December 2023
Personal work on ambiance and interior rendering.
Base model from 3dzip. Edited some assets on Rhino 8 and rendered with Twinmotion 2023.2.
I used path tracing and exported the image in 4k resolution. Post-production on Photoshop for small details and composition. I used Luminar Neo for colors and lighting editing.


#D2C8BE
#B4CED9
#BFA36F
#BFAE99
#8C6D51
Interior rendering exercise based on a scene modelled by Tran Trung Hieu. I was interested in different materials such as those for carpets or especially liquids, often quite complex to create for a good rendering. Therefore, I reworked the 3D scene on Rhinoceros and was inspired by the Japandi style to find a suitable atmosphere for the scene. I was also Inspired by the interior rendering work of Anett Mozes especially for her framing and the way she exposes her scenes with a work on light, precise and soft.
November 2023
Personal work on ambiance and interior rendering.
Base model from 3dzip. Edit some assets on Rhino 8 and rendering with Twinmotion 2023.2.
I use the path tracing and I export the image in 4k resolution. Post production on Photoshop for small details and composition. I use Luminar Neo for colors and lighting editing.


#DAA877
#465902
#735D49
#DAD2C5
#593A28
Interior rendering exercise based on a scene modelled by Phan Duc Luong. I was interested in different materials such as leather for the sofa or coffee tables, but also very curious to work with different atmospheres thanks to the light or framing.
So I reworked the 3D scene on Rhinoceros and I was inspired by the work of Bates Smart with their workplace interior work in Australia to find a suitable atmosphere for the scene. I was also inspired by the 123 House by 123 House by Neil Cownie Architect, especially for the materials, composition and ambiance of this Australian house.

Render and 3d model by Phan Duc Luong

Render and 3d model by Phan Duc Luong

Render and 3d model by Phan Duc Luong.

Inspiration ref : Bates Smart for Private finance

Inspiration ref : Bates Smart for Private finance

Inspiration ref : 123 House by Neil Cownie Architect

Inspiration ref : 123 House by Neil Cownie Architect
December 2023
Personal work on modelling, ambiance and interior rendering.
Creation of an interior space overlooking a closed japonese garden.
Modeling by me on Rhino 8 and rendering with Twinmotion 2023.2.
I use the path tracing and I export the image in 4k resolution. Post production on Photoshop for small details and composition. I use Luminar Neo for colors and lighting editing.


#EBEDF2
#403022
#736356
#A69C94
#A654924
The idea here was to create a Japanese garden under the snow in order to experiment with different techniques, notably the winter climate and its impact on different surfaces and assets. I was mainly inspired by images on Pinterest which I discovered a little before embarking on this personal project. I remembered these images when I discovered the Art Biotop Water garden by Junya Ishigami in Philip Jodidio’s book : Contemponary Japanese Architecture.
I modelled the house and the garden on Rhinoceros 3D by drawing inspiration from the different references I had. I then explored the winter assets available on MaxTree and the Environment Surface tool in Twinmotion.
December 2023
Personal work on modelling, decals, ambiance and exterior rendering.
Creation of an automotive circuit with an enhancement of a McLaren Senna GTR.
Free car model from SketchFab, mesh rebuild on Rhino 8 and rendering with Twinmotion 2023.2.
I use the path tracing and exported the image in 4k resolution. Post production on Photoshop for small details and composition. I use Luminar Neo for colors and lighting editing.


#848F93
#BAB7B2
#6C7644
#BF6B3B
#0D0D0D
After discovering the incredible work of Simon Ramampiaro, in particular his work on the McLaren LMH Concept, I immersed myself in this fabulous English brand and, more specifically, in its model dedicated to racing, the McLaren Senna GTR.
I began with a free 3D model available on Sketchfab, but it had a major flaw - it was intended for 3D printing and therefore the model was completely welded. I had to dismantle it to be able to reconstruct each component of the car, from its body to its engine. I then wanted to highlight this car in a rainy atmosphere on the track. To give the impression of movement and action, I was inspired by Simon’s work and performed precise work on the wheels, as well as on the decor and the way it is viewed. I confronted the meticulous details by working with decals to obtain a more realistic result.

Image from McLaren Press room.

Image from McLaren Press room.

Image from McLaren Press room.

Rebuild mesh on Rhino 8.

Rebuild mesh on Rhino 8.

Modeling automotive circuit on Rhino 8.

Inspiration ref : Simon Ramampiaro Designs.

Inspiration ref : Simon Ramampiaro Designs.

Inspiration ref : Nurburgring circuit.

Inspiration ref : Nurburgring circuit.
November 2023
Personal work on modelling, ambiance, and exterior rendering.
Creation of a winding road in Corsica with an enhancement of a De Tomaso Pantera.
Free car model from 3dexport, environment created on Rhino 8, and rendered with Twinmotion 2023.2.
I used path tracing and exported the image in 4k resolution. Post-production on Photoshop for small details and composition. I use Luminar Neo for colour and lighting editing.


#473A28
#000000
#BFA760
#6F752F
#A69485
I often travel to Corsica during my holidays with my family. In order to explore the entire island, we spend a lot of time on the road, particularly on the winding roads that line its coasts. The Calanques de Piana were a great inspiration to me, a landscape that may seem chaotic at first glance but which, personally, has left a deep impression on me because of its beauty.
It was while discovering the Detomaso Pentera that I immediately saw myself in Corsica with this superb car model. So, I was inspired by my experience on this island and what I imagine of Corsica's atmosphere and environment to recreate a winding road that is true to what I had felt during those trips.
October 2023
Personal work on ambiance, decals and exterior rendering.
Creation of a forest road in Japan with an enhancement of a Toyota Supra MK5.
Free car model from Sketchfab, environment and rendering creating with Twinmotion 2023.2.
I use the path tracing and i export the image in 4k resolution. Post production on Photoshop for small detail and composition.


#A60530
#E3EBF8
#A1B8CA
#51776A
#0D0D0D
This personal project was born after a discussion with a friend about the iconic Japanese car, the Supra. Following our discussion, I imagined myself in this car driving in the middle of a Japanese forest, on a road with large trees, accompanied by stone lanterns typical of Japan and its temples.
For this project, I focused on the environment and the atmosphere that emanates from it, a heavy and dark atmosphere, silent and long as an infinite tunnel in the forest. I was also interested in the very common practice in Japan of customising cars, especially with a focus on decals. I was able to incorporate the work of the artist Ara.culture, who offers stickers for customising cars, as well as the logos of many automobile brands.

Inspiration ref : Pinterest.

Inspiration ref : Pinterest.

Inspiration ref : Pinterest.

Photography of a supra interior's.

Ambiance ref : photography of Kamishikimi Kumanoimasu Shrine.

Ambiance ref : photography of Kamishikimi Kumanoimasu Shrine.

Ambiance ref : photography of the Bamboo forest trail in Kyoto.

Ambiance ref : photography of the Bamboo forest trail in Kyoto.
November 2023
Personal work on ambiance and composition rendering.
Creation of a dark scene with an enhancement of a 1992 Bugatti EB110.
Free car model from SketchFab by Alex.Ka, rendering with Twinmotion 2023.2.
I used the path tracing and exported the image in 4k resolution. Post-production on Photoshop for small details and composition. I used Luminar Neo for colour and lighting editing.


#000000
#585759
#E0DEE1
#730202
#E28900
Bugatti is a car brand that has always impressed me. I stumbled across Alex.ka's work on the 1992 Bugatti EB110 and immediately wanted to use this model for 3D rendering. Unfortunately, I had no idea how to highlight it or how to work with this model.
A few months later, I discovered Phil.cgi’s instagram account and was amazed by his level of realism and the way he highlighted the cars he was working on. This immediately reminded me of the 3D model of the Bugatti EB110, and I was therefore inspired by his work to create a dark and heavy atmosphere where a white supercar emerges. I worked at length on the lighting of the scene and how to illuminate the car to achieve the desired result.
Master, semester 1 2023/24
School work for 1st year in master at ENSASE, conception and creation of a pavilion for the ArchiFolies 2024 event.
It is a joint project involving 21 master's students supervised by architecture teachers and a structural design office.
With the help of all the people involved in this project, I focused in particular on the detailed 3d modelling of the pavilion and the creation of perspectives around it.
Modeling on Rhino 8 and rendering with Twinmotion 2023.2.
I use the path tracing and I export the image in 4k resolution. Post production on Photoshop and Krea AI for small details, characters and composition. I use Luminar Neo for colors and lighting editing.


#F22727
#C8CEDA
#E5D6C3
#114BBF
#B0BF7A
This work is being carried out in conjunction with the French Gymnastics Federation and has been designed to provide a showcase for gymnastics. The project began in September 2023 with an analysis of the gymnastics equipment. This was the first step in understanding the world of gymnastics, which very few of us knew anything about. Following this initial work, each of us proposed an "architectural transfer" of these equipment in order to design a pavilion that best reflected the image and feeling we had of gymnastics.
After numerous discussions with the sports federation, we were able to move towards an initial proposal for the pavilion. However, this first draft lacked rationality and did not sufficiently meet our expectations or those of the federation. So we spent several weeks thinking about a new proposal, which led us to the final phase of the project, the construction!
We were able to start prefabricating the pavilion with the help of follow-up work and numerous discussions with the structural design office. We spent several weeks at the Grand Ateliers de l'Isle d'Abeau building each component of the pavilion. It was an opportunity for us to get to grips with a multitude of design and construction tools at scale 1.
From May onwards, we'll be heading straight to the Parc de la Villette in Paris to assemble the entire pavilion so that it's ready for the 2024 Olympic Games.

Plan project

Section project

axonometry

3D modelisation on Rhino

3D modelisation on Rhino

Simulation of the fabric enveloping the pavilion on Marvelous

Prefabrication of the pavilion at GAIA

Building site photo in Paris

Building site photo in Paris

Building site photo in Paris
April 2024


#778A8C
#A65F21
#401006
#8C3623
#0D0D0D
After a year of using Twinmotion, I was feeling increasingly frustrated. It's a really good piece of software but it lacks depth and freedom. I'd been looking into Unreal Engine for a while but never got past the rendering stage. This simple, short project gave me the opportunity to confront the 'monster' that is UE5, a hyper-complex piece of software that nevertheless allowed me to express myself in many areas.I began with a free 3D model available on Sketchfab, like my project on the McLaren Senna, I had to dismantle it to be able to reconstruct each component of the car, from its body to its engine. Then I became interested in creating textures and customising UV mapping. So I got closer to Substance Sampler for textures and Blender for UV mapping. The last step was to master UE5, so I spent hours and hours on YouTube and dedicated forums to learn and understand how the software worked. I was particularly interested in creating material shader and substrate material. A complex but incredible method for creating materials with multiple layers.I drew inspiration from the F1rst Motors showcases to create a scene and atmosphere that were both dark and dynamic.
July 2024


#ECEDEC
#F24607
#ACBDBF
#1F2933
#8EB4C7
Cyberpunk 2077, one of the best cyberpunk-style video games. I'm not a big fan of AAA single-player games, but this game was an exception in its own right! We discover a hyper-codified universe, through a complex city called NightCity. I was immediately captivated by the game's vehicle design, which was both very American and very futuristic, skilfully playing with materials, lighting and their integration into NightCity's urban and rural landscapes. This is what motivated me to work on one of its flagship vehicles, the Quadra Turbo - R.That's how I discovered the work of Robin Walker, CGI artist for Wearenarativ. He himself had worked on the same car model for a personal project, which was a great help to me, as I was able to follow his working method and understand how he had arrived at such a strong result. So I started by reworking the 3d model purchased from 3dExport with Rhino 8, then exported each group of elements of the car (bodywork, rear exhausts, etc.) to Substance Painter. I then turned my attention to the stickers that are omnipresent in the Cyberpunk 2077 universe, and particularly on its vehicles. On the wise advice of Robin Walker, whom I contacted personally to discuss his work with him, I made the car stickers on Rhino and imported them into Photoshop for finalization. I then switched to Unreal Engine 5 for rendering and environment creation. I took a lot of inspiration from one of MakeHasteCorp's scenes and tried to reproduce the luminosity present in their project as faithfully as possible. I did a lot of work on Unreal Engine's global illumination parameters and the graphics engine's color grading.I then turned my attention to a rather unusual post-production procedure, the mix between an image rendered with Lumen and the same image rendered with Path Tracing. This is the advantage of Unreal Engine, a software that offers several realistic rendering methods, so I created a series of images where I used both Lumen and Path Tracing. Then, for each of these images, I used Photoshop to mix the two renderings.

August - September 2024

Photography by Oscar Hernandez

First of all, I do the modeling myself, using plans available on internet, as well as images taken from videos on youtube or images found on google earth and other internet sources. This work is my first approach to parametric architecture, the subject I've chosen for my Master's thesis. I'm confronted with a complex architecture made up of groups of similar elements varying according to rules imposed by the architect and the structure of the building. The second part of the work will be to render several images at specific locations in the library. I haven't yet decided which software I'm going to use for the rendering, either Unreal Engine, which would enable me to make videos, or Corona Render, which I've been wanting to get to grips with for some time and which will surely give me easier access to the architectural visualization industry.
December 2024


#232220
#5C5C5C
#CEDC00
#00665E
#BABCC2
;;